Oggi è venerdì 26 dicembre 2025, 23:48

Tutti gli orari sono UTC + 1 ora [ ora legale ]




Apri un nuovo argomento Rispondi all’argomento  [ 46 messaggi ]  Vai alla pagina Precedente  1, 2, 3, 4  Prossimo
Autore Messaggio
 Oggetto del messaggio: Re: Segnali - quale interrutore?
MessaggioInviato: sabato 24 gennaio 2015, 19:49 
Non connesso

Iscritto il: martedì 14 maggio 2013, 1:12
Messaggi: 857
Comunque la disposizione dei segnali è giusta.
Nella realtà il DM crea l'itinerario e il segnale si dispone di conseguenza.


Top
 Profilo  
 
 Oggetto del messaggio: Re: Segnali - quale interrutore?
MessaggioInviato: sabato 24 gennaio 2015, 20:08 
Non connesso

Iscritto il: domenica 25 marzo 2007, 13:23
Messaggi: 1182
Località: PISTOIA
Cita:
Nella realtà il DM crea l'itinerario e il segnale si dispone di conseguenza.


ma così non si diverte ......... lavora :lol: :mrgreen:


con i relè dovrei avere:

tre pulsanti e due relè bistabili

pulsante 1 mi alimenta la bobina 1, (disalimenta la bobina 2), del relè 1 al quale è collegato il contatto del rosso

pulsante 2 mi alimenta la bobina 2, (disalimenta la bobina 1) del relè 1, alla quale è collegato il comune dei contatti del relè 2; mi alimenta la bobina 1 del relè 2, (disalimenta la bobina 2 del relè 2), al quale è collegato il contatto del giallo

pulsante 3 mi alimenta la bobina 2, (disalimenta la bobina 1) del relè 1, alla quale è collegato il comune dei contattti del relè 2; mi alimenta la bobina 2 del relè 2, disalimentando la bobina 1 del relè 2, al quale è collegato il contatto del verde


Funziona come lo schema di ste.klausen con due deviatori


Top
 Profilo  
 
 Oggetto del messaggio: Re: Segnali - quale interrutore?
MessaggioInviato: sabato 24 gennaio 2015, 22:18 
Non connesso

Iscritto il: giovedì 30 marzo 2006, 14:16
Messaggi: 1196
Località: Casa Mia
Ah, ecco...
allora anche i segnali con scritto RIP... giallo e poi rosso.
Capito, grazie.


Top
 Profilo  
 
 Oggetto del messaggio: Re: Segnali - quale interrutore?
MessaggioInviato: sabato 24 gennaio 2015, 23:12 
Non connesso

Iscritto il: domenica 14 marzo 2010, 21:37
Messaggi: 1974
Località: Faenza
Credo che l' ACE sia il più rognoso da riprodurre modellisticamente, anche se è molto affascinante.
La difficoltà stà nel fatto che i vincoli sono quasi tutti meccanici.
Sono essi ad impedire di aprire un segnale se prima non sono a posto gli scambi e se non è stata posizionata una delle leve di itinerario.

Si era parlato di come comandare i segnali in :

1. Relais bistabili reed segnali : viewtopic.php?f=7&t=57445&view=next

2. IDEE & PROGETTI: consigli a pag. 6 : viewtopic.php?f=7&t=64613&p=620310&hilit=IDEE+%26+PROGETTI%3A+consigli#p620310

In sintesi : per aprire il segnale occorre :
- corretta posizione degli scambi interessati
- libertà del percorso (anche i treni in scala è meglio che non si scontrino)
- direzione voluta (entrare o uscire dalla stazione)

Tornando all' ipotesi di un ACE.
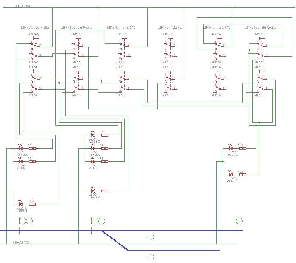
Un esempio di come potrebbero essere i collegamenti usando interruttori a 4 vie potrebbe essere il seguente :
Allegato:
Leve e segnali ingresso stazione - 1.JPG
Leve e segnali ingresso stazione - 1.JPG [ 72.63 KiB | Osservato 3792 volte ]

Invece del simbolo deviatore a 4 vie ho usato quello di due deviatori a due vie sovrapposti.
Non lo ho provato.
Regola i seguenti movimenti :
- entrata in corretto tracciato : leva itin. entr CT, leva segnale, leva avviso -> Avv. V, Prot. G, Part. R
- transito in corretto tracciato : leva itin. entr CT, leva segnale, leva avviso, leva part. -> Avv. V, Prot. V, Part. V
- entrata in deviata : leva itin. entr dev., leva segnale, leva avviso -> Avv. G/V, Prot. R/G, Part. R
Non lega al sistema di blocco in uscita.

E' solo uno schema iniziale, da cui si vede la complessità che potrebbe assumere.
Andrebbe duplicato per il senso di marcia opposto.
Andrebbe integrato di altre leve e contatti per gestire più di due binari.
Potrebbe diventare un po' più abbordabile usando logica :
- a relè
- a diodi e transistori
- a microcontrollore
Sarebbe, comunque, abbastanza complesso.


Stefano Minghetti


Top
 Profilo  
 
 Oggetto del messaggio: Re: Segnali - quale interrutore?
MessaggioInviato: domenica 25 gennaio 2015, 13:28 
Non connesso

Iscritto il: giovedì 21 giugno 2012, 14:23
Messaggi: 3792
Località: Massa Finalese (MO)
Come già detto, la via libera in deviata, a meno che la stazione non sia di diramazione, non può esserci: se c'è la "mutanda", ovvero il triangolo sotto al segnale, non è consentito il libero transito, ergo il treno si deve fermare. Perchè sia consentito il libero transito ci devono essere almeno due vele per dare il RV.


Top
 Profilo  
 
 Oggetto del messaggio: Re: Segnali - quale interrutore?
MessaggioInviato: domenica 25 gennaio 2015, 23:00 
Non connesso

Iscritto il: domenica 14 marzo 2010, 21:37
Messaggi: 1974
Località: Faenza
E dai, non spaventatevi !

Lo schema del mio ultimo intervento sembra terribile, ma sono solo fili. Nulla di difficile.
Però un ACE è così (circa, ovviamente. Il vero ha i circuiti bifilari, quindi ha il doppio di fili).

Ma, a scanso di problemi, resta sempre l' ipotesi di Ivan, di cui avevo messo lo schema (il primo).


Poi, ci possono anche essere delle configurazioni intermedie. Se interessa ne possiamo parlare.


Stefano Minghetti


Top
 Profilo  
 
 Oggetto del messaggio: Re: Segnali - quale interrutore?
MessaggioInviato: lunedì 26 gennaio 2015, 0:26 
Non connesso

Iscritto il: martedì 14 maggio 2013, 1:12
Messaggi: 857
Mi piace quello schema ma... L'avviso puoi collegarlo direttamente alla protezione tanto lui non fa distanziamento ma il suo aspetto è legato alla protezione.


Top
 Profilo  
 
 Oggetto del messaggio: Re: Segnali - quale interrutore?
MessaggioInviato: martedì 27 gennaio 2015, 0:29 
Non connesso

Iscritto il: domenica 14 marzo 2010, 21:37
Messaggi: 1974
Località: Faenza
Mostro schemi per qualche altra possibilità.
Prima, una piccola premessa : in nessuna stazione si trova il comando diretto dei colori del segnale.
Cioè, se riesci ad accedere al banco (a leve per gli ACE, a pulsanti per gli ACEI), non troverai nessuna targhetta con scritto il nome di un colore.

Infatti, fin dall' inizio, il primo sistema di "salvascontri" fù proprio quello di legare, meccanicamente, l' aspetto dei segnali alla posizione degli scambi.
Quindi c' è una leva o un pulsante che mette a via libera il segnale. Via libera significa che il segnale non è nella condizione di via impedita.
L' aspetto di via impedita dipende dal tipo di segnale :
- avviso -> via impedita = giallo
- 1a ctg -> via impedita = rosso

Ugualmente l' aspetto di via libera non lo decide la leva o il pulsante, ma lo decide l' apparato.

Ciò premesso, pensando che una stazione in scala possa essere meno complicata, si potrebbero usare sistemi come quelli che vò elencando :

Interruttore ON-OFF-ON che comanda una sola vela :

- ha tre posizioni: la posizione centrale non chiude alcun contatto
- quando è in centro, il segnale mostra R
- commutando in un senso il segnale mostra G, commutando nel' senso opposto il segnale mostra V
- se si deve passare da G a V, si deve attraversare la condizione R. Non è molto realistico, ma se si è svelti la si nota poco (!)
- siccome la posizione centrale non stabilisce alcun contatto, ed è la posizione del rosso, un piccolo relè si incarica di accendere il rosso quando l' interruttore è al centro
- la posizione di riposo è con leva al centro, come negli ACE.
Modificabile come segue :
- invertendo i fili di R e G del segnale, alle posizioni ON-OFF-ON corrisponderanno gli aspetti R-G-V. Tenendo la posizione di riposo commutata da una parte (nel primo ON), il segnale sarà normalmente R
- con questo sistema il segnale può essere aperto a V col realistico passaggio a G per un istante (il tempo di attraversare la posizione centrale della leva).
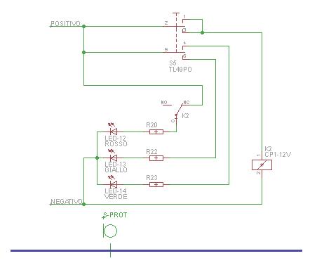
Allegato:
Segnale una leva ON-OFF-ON e un rele - 1.JPG
Segnale una leva ON-OFF-ON e un rele - 1.JPG [ 13.94 KiB | Osservato 3701 volte ]


Commutatore a 4 posizioni (nell' immagine ne ha 5 perchè avevo il simbolo a 5 posizioni).
Il commutatore rotativo deve stare a riposo in posizione 2. Aspetto del segnale : R
Tornando indietro alla 1, mostra R/G
Avanzando alla 3 mostra G
Avanzando alla 4 mostra V
Avanzando alla 5 il segnale si spegne. Questo simula un caso complicato da gestire. Un segnale spento è interpretato come un segnale a via impedita. Quindi il treno si ferma. Per farlo avanzare occorrono prescrizioni ed altro, dipendentemente dal periodo storico.
Allegato:
Segnale con commutatore - 1.JPG
Segnale con commutatore - 1.JPG [ 16.81 KiB | Osservato 3701 volte ]



Stefano Minghetti


Top
 Profilo  
 
 Oggetto del messaggio: Re: Segnali - quale interrutore?
MessaggioInviato: martedì 27 gennaio 2015, 10:04 
Non connesso

Iscritto il: venerdì 20 gennaio 2006, 19:41
Messaggi: 2835
ste.klausen21 ha scritto:
- se si deve passare da G a V, si deve attraversare la condizione R. Non è molto realistico, ma se si è svelti la si nota poco (!)


Perché non è realistico ?
Nei vecchi segnali luminosi a schermo mobile con ventola centrata essendo il R al centro e i G e V laterali passando da G a V per un attimo si vedeva il R.


Top
 Profilo  
 
 Oggetto del messaggio: Re: Segnali - quale interrutore?
MessaggioInviato: martedì 27 gennaio 2015, 21:07 
Non connesso

Iscritto il: domenica 25 marzo 2007, 13:23
Messaggi: 1182
Località: PISTOIA
ste.klausen21 ha scritto:
Mostro schemi per qualche altra possibilità.
Prima, una piccola premessa : in nessuna stazione si trova il comando diretto dei colori del segnale.
Cioè, se riesci ad accedere al banco (a leve per gli ACE, a pulsanti per gli ACEI), non troverai nessuna targhetta con scritto il nome di un colore.

Infatti, fin dall' inizio, il primo sistema di "salvascontri" fù proprio quello di legare, meccanicamente, l' aspetto dei segnali alla posizione degli scambi.
Quindi c' è una leva o un pulsante che mette a via libera il segnale. Via libera significa che il segnale non è nella condizione di via impedita.
L' aspetto di via impedita dipende dal tipo di segnale :
- avviso -> via impedita = giallo
- 1a ctg -> via impedita = rosso

Ugualmente l' aspetto di via libera non lo decide la leva o il pulsante, ma lo decide l' apparato.

Ciò premesso, pensando che una stazione in scala possa essere meno complicata, si potrebbero usare sistemi come quelli che vò elencando :

Interruttore ON-OFF-ON che comanda una sola vela :

- ha tre posizioni: la posizione centrale non chiude alcun contatto
- quando è in centro, il segnale mostra R
- commutando in un senso il segnale mostra G, commutando nel' senso opposto il segnale mostra V
- se si deve passare da G a V, si deve attraversare la condizione R. Non è molto realistico, ma se si è svelti la si nota poco (!)
- siccome la posizione centrale non stabilisce alcun contatto, ed è la posizione del rosso, un piccolo relè si incarica di accendere il rosso quando l' interruttore è al centro
- la posizione di riposo è con leva al centro, come negli ACE.
Modificabile come segue :
- invertendo i fili di R e G del segnale, alle posizioni ON-OFF-ON corrisponderanno gli aspetti R-G-V. Tenendo la posizione di riposo commutata da una parte (nel primo ON), il segnale sarà normalmente R
- con questo sistema il segnale può essere aperto a V col realistico passaggio a G per un istante (il tempo di attraversare la posizione centrale della leva).

Stefano Minghetti


grazie

è già una buona e semplice soluzione


Top
 Profilo  
 
 Oggetto del messaggio: Re: Segnali - quale interrutore?
MessaggioInviato: martedì 27 gennaio 2015, 22:21 
Non connesso

Iscritto il: domenica 14 marzo 2010, 21:37
Messaggi: 1974
Località: Faenza
Tz ha scritto:
ste.klausen21 ha scritto:
- se si deve passare da G a V, si deve attraversare la condizione R. Non è molto realistico, ma se si è svelti la si nota poco (!)

Perché non è realistico ?
Nei vecchi segnali luminosi a schermo mobile con ventola centrata essendo il R al centro e i G e V laterali passando da G a V per un attimo si vedeva il R.


Vero, e dire che lo avevo anche letto sui manuali.
Per chi non lo sapesse, c' è un libro fatto bene sul segnalamento italiano. E' quello di Cristiano Zenato.
I segnali ferroviari non hanno leds colorati come i nostri, ma solo fonti di luce bianca, anche quelli a led.
Ci pensano dei filtri a generare i colori voluti.
I segnali moderni sono statici, ovvero non hanno parti in movimento. Le tre fonti di luce sono filtrate entro precisi limiti di lunghezza d' onda, ovvero entro ristretti limiti di tonalità di colore, e poi sono mischiati con specchi, prismi o fibre ottiche.

Ma fino a non molti anni fà i segnali erano costituiti da un settore circolare imperniato, detto appunto ventola, che portava i tre vetrini G, R, V.
A riposo stava al centro, tenendo il vetrino rosso davanti alla lampada.
Applicando tensione alla bobina, la ventola si spostava per effetto elettrodinamico, un po' come le lancette dei vecchi tester.
A seconda della polarità, si muoveva in una direzione o nell' altra, mettendo davanti alla lampada il G o il V.
Questo è quello che mi ricordava l' attento Tz.

Poi venne un altro modello di segnale.
In esso la ventola stava a riposo tutta da una parte. Alimentando con una polarità si portava al centro, ed alimentando la ventola con l' altra polarità, essa si portava nella 3a posizione.
Quindi i vetrini erano in sequenza R, G, V.
Anche questo, quando non è alimentato, stà al rosso (1a posizione) grazie ad un sistema di contrappesi. Non ci sono molle.

Curioso notare che le vele che vediamo spente, in realtà hanno il vetrino nero e per proiettare G o V funzionano esattamente come le altre.

Non solo !
Ogni segnale con la ventola dispone anche di contatti che riportano la posizione, ovvero l' aspetto mostrato.
Quando viene a mancare il contatto della posizione di via impedita (controllo), suona la campanella Leopolder in stazione. Indipendentemente dal motivo che ha causato il movimento della ventola.


Stefano Minghetti
p.s. questa filippica vorrebbe mettere qualche curiosità in chi ha iniziato ad appassionarsi alla ferrovia vedendo i treni o, semplicemente, usandoli. Vorrei che si meravigliassero nel vedere quante cose ci sono dietro ad aspetti che possono sembrare banali o scontati.


Top
 Profilo  
 
 Oggetto del messaggio: Re: Segnali - quale interrutore?
MessaggioInviato: martedì 27 gennaio 2015, 23:56 
Non connesso

Iscritto il: venerdì 20 gennaio 2006, 19:41
Messaggi: 2835
ste.klausen21 ha scritto:
Quando viene a mancare il contatto della posizione di via impedita (controllo), suona la campanella Leopolder in stazione. Indipendentemente dal motivo che ha causato il movimento della ventola.


Non solo, la Leopolder controlla anche la regolare accensione della lampadina... se si brucia la lampadina suona la Leopolder.
In realtà le condizioni sono anche più complicate ma lasciamo perdere... tipo il controllo dell'assorbimento della lampadina che deve stare in un determinato range... :mrgreen:


Top
 Profilo  
 
 Oggetto del messaggio: Re: Segnali - quale interrutore?
MessaggioInviato: mercoledì 28 gennaio 2015, 0:04 
Non connesso

Iscritto il: domenica 14 marzo 2010, 21:37
Messaggi: 1974
Località: Faenza
Tz ha scritto:
In realtà le condizioni sono anche più complicate ma lasciamo perdere... tipo il controllo dell'assorbimento della lampadina che deve stare in un determinato range... :mrgreen:

... o se i fili di controllo sono stati mangiati dai topi (negli impianti con cavi in canaline ci sono anche questi problemi).

Stefano Minghetti


Top
 Profilo  
 
 Oggetto del messaggio: Re: Segnali - quale interrutore?
MessaggioInviato: mercoledì 28 gennaio 2015, 0:28 
Non connesso

Iscritto il: venerdì 20 gennaio 2006, 19:41
Messaggi: 2835
Veramente entravano dalle canaline e mi giravano per l'ufficio movimento... o quando non trovavano qualche esca avvelenata nelle canaline e morivano lì con odori allucinanti e non riuscire a trovarli... :mrgreen:


Top
 Profilo  
 
 Oggetto del messaggio: Re: Segnali - quale interrutore?
MessaggioInviato: mercoledì 28 gennaio 2015, 6:52 
Non connesso

Iscritto il: martedì 14 maggio 2013, 1:12
Messaggi: 857
ste.klausen21 ha scritto:
Tz ha scritto:
In realtà le condizioni sono anche più complicate ma lasciamo perdere... tipo il controllo dell'assorbimento della lampadina che deve stare in un determinato range... :mrgreen:

... o se i fili di controllo sono stati mangiati dai topi (negli impianti con cavi in canaline ci sono anche questi problemi).

Stefano Minghetti


Ora il problema per le canaline non sono i topi ma chi ruba i cavi...


Top
 Profilo  
 
Visualizza ultimi messaggi:  Ordina per  
Apri un nuovo argomento Rispondi all’argomento  [ 46 messaggi ]  Vai alla pagina Precedente  1, 2, 3, 4  Prossimo

Tutti gli orari sono UTC + 1 ora [ ora legale ]


Chi c’è in linea

Visitano il forum: Dario Durandi, Google [Bot] e 12 ospiti


Non puoi aprire nuovi argomenti
Non puoi rispondere negli argomenti
Non puoi modificare i tuoi messaggi
Non puoi cancellare i tuoi messaggi
Non puoi inviare allegati

Cerca per:
Vai a:  
banner_piko

Duegi Editrice - Via Stazione 10, 35031 Abano Terme (PD). Italy - Tel. 049.711.363 - Fax 049.862.60.77 - duegi@duegieditrice.it - shop@duegieditrice.it
Direttore editoriale: Luigi Cantamessa - Amministratore unico: Federico Mogioni - Direttore responsabile: Pietro Fattori.
Registro Operatori della Comunicazione n° 37957. Partita iva IT 05448560283 Tutti i diritti riservati Duegi Editrice Srl