Oggi è venerdì 26 dicembre 2025, 16:48

Tutti gli orari sono UTC + 1 ora [ ora legale ]




Apri un nuovo argomento Rispondi all’argomento  [ 46 messaggi ]  Vai alla pagina 1, 2, 3, 4  Prossimo
Autore Messaggio
 Oggetto del messaggio: Segnali - quale interrutore?
MessaggioInviato: sabato 24 gennaio 2015, 0:21 
Non connesso

Iscritto il: domenica 25 marzo 2007, 13:23
Messaggi: 1182
Località: PISTOIA
Salve,

ho un problema.

Come sappiamo, nei segnali FS il fuoco può assumere tre colori R/V/G

i segnali modello dovrebbero assumere le stesse combinazioni.

utilizzando apparecchi commerciali per elettrotecnica/elettronica, quindi non modellistici,

per i soli colori R/V o G/V è facile, basta un deviatore ON-ON (un polo a comune, due uscite)

Per farli accendere nei colori R/V/G, occorre un commutatore con un polo comune e tre uscite con possibili posizioni ON-ON-ON

mentre ho trovato con facilità i commutatori/interrutori a slitta con questa funzione, forse perchè tecnicamente più facili da costruire, non riesco a trovare commutatori nella forma cd "a levetta".

Quelli che ho trovato che vengono indicati come on-on-on, in realtà assumono due sole posizioni on-on anche se attivano diverse connessioni a seconda delle tre posizioni della levetta, ma a coppie, quindi non sono adatti.

Qualcuno mi può indicare dove si possono trovare i commutatori a levetta adatti?

grazie


Top
 Profilo  
 
 Oggetto del messaggio: Re: Segnali - quale interrutore?
MessaggioInviato: sabato 24 gennaio 2015, 1:32 
Non connesso

Iscritto il: mercoledì 20 settembre 2006, 20:44
Messaggi: 6365
Località: Sorbolo di Sorbolo Mezzani (PR)
Direi proprio che non esistono.
Esistono rotativi, ma sono più ingombranti.
Diversamente colleghi due relè a più contatti, e fai la combinazione con i cablaggi.


Top
 Profilo  
 
 Oggetto del messaggio: Re: Segnali - quale interrutore?
MessaggioInviato: sabato 24 gennaio 2015, 7:43 
Non connesso

Iscritto il: martedì 14 maggio 2013, 1:12
Messaggi: 857
Ti propongo sta soluzione.
Se vuoi usare il giallo allora al tuo segnale deve seguirne un'altro di prima categoria altrimenti il giallo non avrebbe senso.
Se ci troviamo nel primo caso il segnale lo apri e lo chiudi cioè su un polo dell'interruttore ci metti il rosso. Dal secondo polo dell'interruttore fai partire un filo che va ad un relè, il quale in base all'aspetto del successivo segnale, ti apre a giallo o verde. Nelle linee in blocco automatico alla fina accade questo, il DM apre o chiude il segnale e in base alla disposizione del successivo esso si dispone a giallo o verde o giallo lampeggiante.
Se non hai segnali successivi, quindi niente blocco automatico, il giallo non serve a nulla, anzi, è sbagliato.


Top
 Profilo  
 
 Oggetto del messaggio: Re: Segnali - quale interrutore?
MessaggioInviato: sabato 24 gennaio 2015, 7:52 
Non connesso

Iscritto il: martedì 14 maggio 2013, 1:12
Messaggi: 857
Dimenticavo di dirti che se il segnale lo usi come protezione di una località allora devi pure inserire almeno l'aspetto rosso-giallo per cui ti semplificheresti la vita associando il segnale all'itinerario da effettuare, come avviene al vero.


Top
 Profilo  
 
 Oggetto del messaggio: Re: Segnali - quale interrutore?
MessaggioInviato: sabato 24 gennaio 2015, 13:06 
Non connesso

Iscritto il: giovedì 30 marzo 2006, 14:16
Messaggi: 1196
Località: Casa Mia
Il giallo lo usi come e dove vuoi...
Bisogna sapere l'amico aesse61 se è meramente interessato alla commutazione dei colori oppure se deve applicare un segnale sull'impianto, ergo bisogna che ci dica se è di 1a categoria o di avviso, se protegge deviatoi o meno (classico permissivo), ecc...


Top
 Profilo  
 
 Oggetto del messaggio: Re: Segnali - quale interrutore?
MessaggioInviato: sabato 24 gennaio 2015, 13:50 
Non connesso

Iscritto il: martedì 14 maggio 2013, 1:12
Messaggi: 857
Aesse61 parla dei 3 aspetti quindi stiamo parlando di un segnale di prima categoria (l'avviso è solo giallo o verde).
L'aspetto giallo di un segnale di prima categoria esiste solo nel caso in cui esso porti accoppiato l'avviso del successivo segnale di prima categoria. Quindi deve essere di protezione (singola o plurima), partenza plurima, partenza che porta avviso accoppiato alla protezione di una successiva località oppure partenza in blocco automatico.


Top
 Profilo  
 
 Oggetto del messaggio: Re: Segnali - quale interrutore?
MessaggioInviato: sabato 24 gennaio 2015, 15:12 
Non connesso

Iscritto il: giovedì 30 marzo 2006, 14:16
Messaggi: 1196
Località: Casa Mia
Cita:
L'aspetto giallo di un segnale di prima categoria esiste solo nel caso in cui esso porti accoppiato l'avviso del successivo segnale di prima categoria. Quindi deve essere di protezione (singola o plurima), partenza plurima, partenza che porta avviso accoppiato alla protezione di una successiva località oppure partenza in blocco automatico.

Non ho capito bene il tuo discorso... quindi non posso trovare un segnale di partenza giallo su blocco conta assi?


Top
 Profilo  
 
 Oggetto del messaggio: Re: Segnali - quale interrutore?
MessaggioInviato: sabato 24 gennaio 2015, 15:45 
Non connesso

Iscritto il: martedì 14 maggio 2013, 1:12
Messaggi: 857
Sul conta assi trovi un segnale di partenza che può assumere l'aspetto di giallo solo se porta accoppiato avviso al segnale successivo.
Mi spiego. Abbiamo le stazioni A e B:
- il segnale di partenza di A fa da avviso alla protezione di B (distanza tra part e prot di circa 1200 metri) --> può avere il giallo
- idem se B è un bivio o altra località di servizio
- la stazione di A ha partenza interna ed esterna --> la partenza interna può assumere l'aspetto giallo
- la partenza di A porta l'avviso accoppiato ad un segnale di prima categoria di protezione di PL (no albero di Natale) o di un PBI (permissivo con la A luminosa) --> può assumere l'aspetto giallo

In ogni caso l'aspetto giallo avvisa una via impedita quindi un segnale di partenza che non precede un'altro segnale di prima categoria non può assumere il colore giallo.


Top
 Profilo  
 
 Oggetto del messaggio: Re: Segnali - quale interrutore?
MessaggioInviato: sabato 24 gennaio 2015, 17:07 
Non connesso

Iscritto il: domenica 14 marzo 2010, 21:37
Messaggi: 1974
Località: Faenza
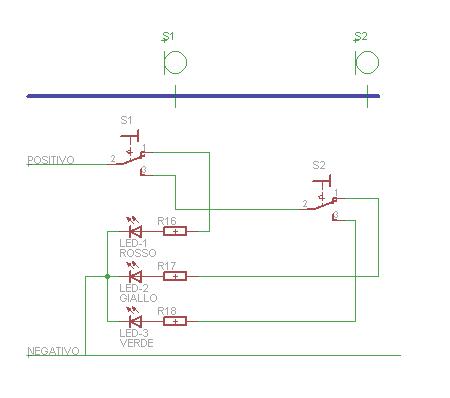
Forse Ivan intendeva una cosa così :
Allegato:
Due segnali concatenati a interruttore - 1.JPG
Due segnali concatenati a interruttore - 1.JPG [ 14.13 KiB | Osservato 6364 volte ]

che è un sottocaso dei segnali concatenati :
Allegato:
Segnali concatenati a interruttore - 1.JPG
Segnali concatenati a interruttore - 1.JPG [ 44.53 KiB | Osservato 6364 volte ]


Il primo schema è valido specialmente se nel plastico di aesse61 c' è solo il segnale S1 e presume l' esistenza del segnale prima e del segnale dopo. Si sà che i plastici sono più piccoli della realtà.

Nel secondo schema, al posto degli interruttori, ci potrebbero essere i contatti dei relè di libertà di ogni sezione (relè di binario).

Esistono anche, come notava Marco58, i commutatori rotativi a 3 posizioni. Un commutatore a 3 vie sarebbe di uso più spiccio, ma il suo uso sarebbe giustificabile, a mio avviso, solo nel caso nell' impianto non esistano, nè i segnali prima e dopo, e neppure un sistema di condizioni di sicurezza.


Stefano Minghetti

nota per i macchinisti : quando scrivo "a mio avviso", non posso garantire che segua un segnale di 1a ctg (!!!). Quindi il mio avviso non potrà essere giallo (Hi, hi ...)


Top
 Profilo  
 
 Oggetto del messaggio: Re: Segnali - quale interrutore?
MessaggioInviato: sabato 24 gennaio 2015, 17:20 
Non connesso

Iscritto il: martedì 14 maggio 2013, 1:12
Messaggi: 857
Ecco, il primo disegno è quello che volevo dire. Se quel segnale è un segnale di blocco automatico allora non serve il secondo interruttore


Top
 Profilo  
 
 Oggetto del messaggio: Re: Segnali - quale interrutore?
MessaggioInviato: sabato 24 gennaio 2015, 17:31 
Non connesso

Iscritto il: domenica 14 marzo 2010, 21:37
Messaggi: 1974
Località: Faenza
Ivan Vatteroni ha scritto:
... allora non serve il secondo interruttore

Scusami, ma non ho capito.

Il secondo interruttore indica se il segnale successivo è rosso o a via libera (per un percorso non deviato).
In questo modo esso governa gli aspetti giallo o verde del segnale S1.
Senza quello, il segnale S1 non può avere tre aspetti diversi, ma solo rosso o verde.


Stefano Minghetti


Top
 Profilo  
 
 Oggetto del messaggio: Re: Segnali - quale interrutore?
MessaggioInviato: sabato 24 gennaio 2015, 17:40 
Non connesso

Iscritto il: martedì 14 maggio 2013, 1:12
Messaggi: 857
Io dicevo che nel caso in cui il secondo segnale fosse uno di blocco automatico invece dell'interruttore lo colleghi al relè!


Top
 Profilo  
 
 Oggetto del messaggio: Re: Segnali - quale interrutore?
MessaggioInviato: sabato 24 gennaio 2015, 19:24 
Non connesso

Iscritto il: domenica 25 marzo 2007, 13:23
Messaggi: 1182
Località: PISTOIA
vediamo se riesco a farmi capire, o sono io che non ho capito, nella configurazione più semplice, senza lampeggi, intermittenze, rappel ecc.ecc.

stazione su liena a semplice binario di 3/4 binari con capostazione ed impianto ACE (il plastico avrà funzionamento manuale per il mio divertimento)

poniamo il segnale di protezione di una stazione, avrà due vele (che comanderò io dalla cabina movimento :D ).

la vela inferiore avrà aspetti solo G/V

la vela superiore avrà aspetti R/G/V

si possono ottenere le seguenti combinazioni
R
G
V
R/G
R/V
G/G
G/V

la combinazione V/V e V/G credo non esista e la combinazione G/G non mi serve a meno che non metta un tronchino a servizio passeggeri.

adesso ipotizziamo:

il segnale che protegge la stazione

il treno si appresta al segnale senza che si abbia ancora previsto niente
segnale di protezione (fuoco sup R; fuoco inf spento)

il treno non ferma, ha via libera su corretto tracciato
segnale di protezione (fuoco sup V; fuoco inf spento); segnale di partenza V

il treno ferma su corretto tracciato
segnale di protezione (fuoco sup G; fuoco inf. spento); segnale di partenza R; poi V

il treno non ferma, ha via libera su deviata
segnale di protezione (fuoco sup G; fuoco inf. V); segnale di partenza V con tabella 30 o 60

il treno ferma su deviata
segnale di protezione (fuoco sup R; fuoco inf, G); segnale di partenza R; poi V con tabella 30 o 60

correggetemi se sbaglio

quindi sul fuoco superiore si rende necessario avere i tre aspetti R/G/V per il quale serve un interruttore on-on-on

o altrimenti due deviatori secondo il primo schema di ste.klausen21,

o più semplicemente utilizzerò un commutatore a slitta se a levetta non li fanno, anche se mi piaceva di più la levetta, mi dava più l'idea del ferroviario.

correggetemi se ho sbagliato qualcosa


Top
 Profilo  
 
 Oggetto del messaggio: Segnali - quale interrutore?
MessaggioInviato: sabato 24 gennaio 2015, 19:41 
Non connesso

Iscritto il: martedì 14 maggio 2013, 1:12
Messaggi: 857
Punto primo, facciamo un confronto con la realtà. Nella realtà che tu vuoi riprodurre il GG non c'è come neppure il RV dato che la stazione non è di tipo moderno.
Generalmente il transito su deviata o cappello di prete in gergo è effettuato con RG e poi appena il treno libera di coda apre al verde la partenza. Il cappello di prete è implementato solo nelle stazioni moderne tipo la nuova Torino porta Susa.


Top
 Profilo  
 
 Oggetto del messaggio: Re: Segnali - quale interrutore?
MessaggioInviato: sabato 24 gennaio 2015, 19:46 
Non connesso

Iscritto il: martedì 14 maggio 2013, 1:12
Messaggi: 857
Comunque io associerei il segnale all'itinerario creato oppure usando un pulsante e relè per ogni aspetto


Top
 Profilo  
 
Visualizza ultimi messaggi:  Ordina per  
Apri un nuovo argomento Rispondi all’argomento  [ 46 messaggi ]  Vai alla pagina 1, 2, 3, 4  Prossimo

Tutti gli orari sono UTC + 1 ora [ ora legale ]


Chi c’è in linea

Visitano il forum: Google Adsense [Bot] e 22 ospiti


Non puoi aprire nuovi argomenti
Non puoi rispondere negli argomenti
Non puoi modificare i tuoi messaggi
Non puoi cancellare i tuoi messaggi
Non puoi inviare allegati

Cerca per:
Vai a:  
banner_piko

Duegi Editrice - Via Stazione 10, 35031 Abano Terme (PD). Italy - Tel. 049.711.363 - Fax 049.862.60.77 - duegi@duegieditrice.it - shop@duegieditrice.it
Direttore editoriale: Luigi Cantamessa - Amministratore unico: Federico Mogioni - Direttore responsabile: Pietro Fattori.
Registro Operatori della Comunicazione n° 37957. Partita iva IT 05448560283 Tutti i diritti riservati Duegi Editrice Srl