Oggi è martedì 28 aprile 2026, 11:27

Tutti gli orari sono UTC + 1 ora [ ora legale ]




Apri un nuovo argomento Rispondi all’argomento  [ 330 messaggi ]  Vai alla pagina Precedente  1 ... 5, 6, 7, 8, 9, 10, 11 ... 22  Prossimo
Autore Messaggio
 Oggetto del messaggio: Re: ELETTROTECNICA: L'impianto elettrico.
MessaggioInviato: venerdì 23 agosto 2013, 21:37 
Non connesso

Iscritto il: venerdì 20 gennaio 2006, 19:41
Messaggi: 2863
Vedo che con l'inserzione della resistenza per ogni sensore concettualmente sei giunto a quello che originariamente avevo proposto circa la polarizzazione di "bias", come ho da subito adottato nel mio sistema, per impedire la liberazione delle tratte quando la tensione va a 0.

Altro inconveniente che avevo osservato nelle prime mie prove (del 1989...) era la temporanea liberazione del BA in caso di momentanee interruzioni di assorbimento casua ruote sporche delle loco ecc... motivo per cui nel mio sistema i sensori di assorbimento non pilotano direttamente i relè di blocco ma resettano un temporizzatore, fatto con NE 555 tarato sui 4 -5 secondi, pertanto solo dopo un continuo ed effettivo mancato assorbimento il BA si libera... simulando anche meglio i reali tempi di ciclo del BA... :mrgreen:
Certo, più stadi inserisci più il circuito si complica ma per un plastico con 3 o 4 sezioni di BA si può fare.
Nel mio caso con 35 sezioni di BA ho volutamente cercato di semplificare il circuito infatti esiste solo un sensore di assorbimento per sezione di BA. Ho preventivamente fatto una scelta tra circuiti indispensabili alla sicurezza del funzionamento da quelli utili solo all'aspetto estetico.


Top
 Profilo  
 
 Oggetto del messaggio: Re: ELETTROTECNICA: L'impianto elettrico.
MessaggioInviato: venerdì 23 agosto 2013, 22:00 
Non connesso

Iscritto il: mercoledì 5 aprile 2006, 16:11
Messaggi: 5084
Località: Pistoia
Quelle resistenze hanno anche la funzione di riattivare l'alimentazione dopo la rimozione di un corto circuito, poiché fanno richiudere il reed anche senza erogazione da parte dell'alimentatore, ovviamente servono anche per bias, ma non ce ne dovrebbe essere bisogno, poiché l'alimentazione non va mai a zero, salvo il caso di stop al segnale e di corto.

Per l'inconveniente cui accenni relativo all'interruzione di assorbimento a causa di cattivo contatto, ho avuto dei problemi anche con il digitale, per qualcosa che in sostanza gli somiglia, ed a quello ho rimediato con il condensatore in parallelo al relè delle sonde. Nel caso mio ha funzionato alla perfezione, vedremo in questo.


Top
 Profilo  
 
 Oggetto del messaggio: Re: ELETTROTECNICA: L'impianto elettrico.
MessaggioInviato: sabato 24 agosto 2013, 7:50 
Non connesso

Iscritto il: mercoledì 5 aprile 2006, 16:11
Messaggi: 5084
Località: Pistoia
Ho inserito le resistenze anche nello schema spostando, di conseguenza, alcuni collegamenti.


Allegati:
sezione blocco.jpg
sezione blocco.jpg [ 238.52 KiB | Osservato 7023 volte ]
Top
 Profilo  
 
 Oggetto del messaggio: Re: ELETTROTECNICA: L'impianto elettrico.
MessaggioInviato: sabato 24 agosto 2013, 13:59 
Non connesso

Iscritto il: venerdì 20 gennaio 2006, 19:41
Messaggi: 2863
Marcello (PT) ha scritto:
non ce ne dovrebbe essere bisogno, poiché l'alimentazione non va mai a zero, salvo il caso di stop al segnale e di corto.

Per l'inconveniente cui accenni relativo all'interruzione di assorbimento a causa di cattivo contatto, ho avuto dei problemi anche con il digitale, per qualcosa che in sostanza gli somiglia, ed a quello ho rimediato con il condensatore in parallelo al relè delle sonde. Nel caso mio ha funzionato alla perfezione, vedremo in questo.


- Il caso di corto è ovviamente un'anormalità ma il caso di arresto al segnale è una normalità da considerare: se un treno si ferma al segnale e la sezione di BA si libera proprio non ci siamo ! Per questo motivo la ritengo assolutamente indispensabile.

- L'ho visto quel condensatore da 220 uF e può sopperire a brevissime interruzioni, io avevo preferito andare più sul sicuro mediante un temporizzatore anche perchè nel mio sistema se anche per un istante si libera indebitamente il BA anche poi rioccupandosi la tratta va in accelerazione dipendendo da un relè autoalimentato che perderebbe l'autoalimentazione. In definitiva il mio sistema è per certi aspetti più semplice e meno costoso ma per questo più vunerabile, quel temporizzatore sopperisce appunto a questo possibile bug.


Top
 Profilo  
 
 Oggetto del messaggio: Re: ELETTROTECNICA: L'impianto elettrico.
MessaggioInviato: sabato 24 agosto 2013, 15:03 
Non connesso

Iscritto il: mercoledì 5 aprile 2006, 16:11
Messaggi: 5084
Località: Pistoia
Ovviamente, nel caso dello stop la resistenza è indspensabile, ma solo in quello, negli altri potrebbe essere omessa. Però in questo sistema ha anche altre funzioni: come già detto quello di rialimentare la tratta una volta rimosso il corto. Quando un corto circuito fa abbassare la tensione in uscita a meno di 4,5 V il reed di guardia apre il circuito di polarizzazione del darlington, che disalimenta il tutto. Se il corto circuito permane la resistenza da 1000 ohm è collegata a massa, quindi non ha effetto sul reed, ma quando il corto è rimosso, si trova in serie al reed, che può richiudere il circuito di polarizzazione del darlington, rendendo corrente alla tratta.

Anche in caso di spegnimento dell'impianto, si ripresenta la stessa situazione al momento di riaccenderlo: se le tratte sono libere il reed chiude il circuito e si alimentano, ma se per caso un treno è rimasto in linea dalla volta precedente, il motore della loco fa in modo che la tensione sul reed sia quasi zero, a causa della caduta sulla resistenza, e quel treno resterà fermo, per sicurezza, finché non si deciderà di intervenire o rimuovendolo o agendo su un pulsante di start, che ripristina l'alimentazione e lo farà muovere.

Almeno spero che funzioni :D per il momento sto aspettando che riapra il negozio di elettronica dove mi servo per prendere alcuni componenti, poi vedrò.

Il condensatore da 220 uF dovrebbe sostentare il relè per circa un secondo, se così non è vedrò di aumentare la capacità.


Top
 Profilo  
 
 Oggetto del messaggio: Re: ELETTROTECNICA: L'impianto elettrico.
MessaggioInviato: domenica 25 agosto 2013, 15:29 
Non connesso

Iscritto il: mercoledì 5 aprile 2006, 16:11
Messaggi: 5084
Località: Pistoia
Qualche appunto sulla gestione dei bivi. lo schema è troppo grande, quindi lo metto qui:

http://www.webalice.it/marcello.mari/gestione%20bivi.gif

Si tratta di una cosa un po' complessa che deve essere ben studiata per non ritrovarsi poi a cose fatte a dover rimettere le mani sui cablaggi perché da dei problemi.


Top
 Profilo  
 
 Oggetto del messaggio: Re: ELETTROTECNICA: L'impianto elettrico.
MessaggioInviato: domenica 25 agosto 2013, 20:58 
Non connesso

Iscritto il: venerdì 20 gennaio 2006, 19:41
Messaggi: 2863
Complimenti per la volontà, che non è da tutti di questi tempi, di trovare soluzioni elettroniche classiche.
A parte il sistema di BA che essendo ripetitivo sezione per sezione alla fine diventa concettualmente sempilce e quindi rimane perfettamente realizzabile con componenti discreti e relè ma quando le cose si complicano eccessivamente nella logica di funzionamenteto forse sarebbe meglio trovare soluzioni alternative.
Essendomi trovato a dover affrontare simili automatismi per il mio impianto avevo preferito realizzare la logica di funzionamento con una rete logica digitale realizzata con porte logiche.
In fondo, mi pare, che tutto possa essere realizzato tramite itinerari (in sostanza realizzare un piccolo ACEI...) inserendovi tutte le condizioni richieste con una soluzione a rete logica fissa... risparmieresti un po' di spazio e soldi di relè... ma sarebbe anche un bell'esercizio di applicazione per Arduino... per chi lo sapesse programmare. :mrgreen:


Top
 Profilo  
 
 Oggetto del messaggio: Re: ELETTROTECNICA: L'impianto elettrico.
MessaggioInviato: domenica 25 agosto 2013, 21:49 
Non connesso

Iscritto il: mercoledì 5 aprile 2006, 16:11
Messaggi: 5084
Località: Pistoia
Preferisco usare i relè, tanto alcuni ci vogliono ugualmente sulle uscite anche usando arduino, quegli stessi relè, più qualcun'altro risolvono il tutto, e poi con i relè mi trovo più a mio agio. Secondo me è più semplice, robusto ed affidabile così.


Top
 Profilo  
 
 Oggetto del messaggio: Re: ELETTROTECNICA: L'impianto elettrico.
MessaggioInviato: domenica 25 agosto 2013, 22:20 
Non connesso

Iscritto il: venerdì 20 gennaio 2006, 19:41
Messaggi: 2863
Rispetto Arduino sicuramente ! :mrgreen: Quanto alla logica tutta a relè, se non si complica eccessivamente va bene, anch'io avevo originariamente progettato l'ACEI del mio impianto a relè... ma l'eccessiva complicazione circuitale per realizzare 34 itinerari, il numero dei relè necessari e il loro costo oltre allo spazio necessario mi hanno fatto optare per la logica a IC. Nel tuo caso penso che la scelta che hai fatto stia ancora nei limiti convenienti per la sola logica elettromeccanica.


Top
 Profilo  
 
 Oggetto del messaggio: Re: ELETTROTECNICA: L'impianto elettrico.
MessaggioInviato: mercoledì 28 agosto 2013, 11:21 
Non connesso

Iscritto il: mercoledì 5 aprile 2006, 16:11
Messaggi: 5084
Località: Pistoia
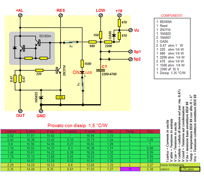
Dopo gli ultimi ritocchi all'alimentatore ho fatto le misure di rito, ma la tensione in uscita (V car.) è ancora troppo alta per carichi bassi, quindi bisogna trovare un modo per far sì che resti entro i 13,5 V circa, dai quali tolto il 1,5 V delle sonde arrivi al binario il 12 V regolamentare.

Nel primo caso è visibile come V car. passi dai 15,72 ai 13,28, valori da cui sottratto 1,5 V restano 14,22 - 11,78 al binario. In genere l'assorbimento di un treno con qualche carrozza non illuminata si aggira intorno ad 1 A, ma in molti casi è anche minore, per cui al binario arriverebbero circa 14,5-1,5 = 13 V che sono comunque troppi.

Nel secondo caso, aggiungendo un transistor ed alcuni zener, si riesce a stabilizzarla sufficientemente per i nostri scopi, infatti la variazione va dai 13,48 ai circa 13 con 2 A di carico. In questo caso è collegato solo lo zener da 13 V. scegliendo i valori da porre in serie, ed agendo sul dip switch per inserire, togliere, si può regolare la tensione max in uscita in modo tale da avere una velocità dei convogli adatta all'impianto, durante il tempo in cui percorrono l'anello.


Allegati:
blocco alim1.gif
blocco alim1.gif [ 43.04 KiB | Osservato 6837 volte ]
blocco alim-2.gif
blocco alim-2.gif [ 37.15 KiB | Osservato 6837 volte ]
Top
 Profilo  
 
 Oggetto del messaggio: Re: ELETTROTECNICA: L'impianto elettrico.
MessaggioInviato: mercoledì 28 agosto 2013, 20:03 
Non connesso

Iscritto il: venerdì 20 gennaio 2006, 19:41
Messaggi: 2863
Stabilire univocamente quale sia la tensione alla quale è meglio alimentare l'impianto, dalle mie personali esperienze, è pressochè impossibile...
Dalla circolazione sul mio impianto ho valutato a circa 10 V la tensione, valida per la gran parte del mio svariato parco macchine europee, per una circolazione realistica.
Esistono pur sempre macchine che a 10 V vanno comunque troppo veloci e altre, soprattutto digital-sound americane per cui i 10 V sono troppo pochi...
Pertanto il mio impianto l'ho realizzato con la possibilità di 2 tensioni di alimentazioni di default commutabili tramite il semplice azionamento di un interruttore che alimenta un relè il quale commuta gli ingressi/uscite del trasformatore di trazione, in sostanza cambia il rapporto di trasformazione, per cui sul binario si ritrovano:
- 10 V utilizzabili soprattutto per il parco analogico europeo
- 12/13 V utlilizzabili per il parco digitale e digital-sound (ovviamente sempre alimentate in analogico...)
Posso comunque correggere ulteriormente, in diminuzione, queste tensioni tramite un semplice dimmer elettronico commerciale inserito sul primario del trasformatore...


Top
 Profilo  
 
 Oggetto del messaggio: Re: ELETTROTECNICA: L'impianto elettrico.
MessaggioInviato: giovedì 29 agosto 2013, 8:21 
Non connesso

Iscritto il: mercoledì 5 aprile 2006, 16:11
Messaggi: 5084
Località: Pistoia
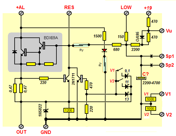
Concordo con Tz, quindi inserisco la possibilità di avere 3 tensioni in uscita dall'alimentatore comandabili da un unico commutatore per tutti gli alimentatori, tensioni di circa 9,5; 11,5; 13,5 V. Tali tensioni sono ottenute inserendo un diverso zener nel circuito di regolazione.


Allegati:
alim3.gif
alim3.gif [ 15.14 KiB | Osservato 6765 volte ]
Top
 Profilo  
 
 Oggetto del messaggio: Re: ELETTROTECNICA: L'impianto elettrico.
MessaggioInviato: sabato 31 agosto 2013, 21:29 
Non connesso

Iscritto il: mercoledì 5 aprile 2006, 16:11
Messaggi: 5084
Località: Pistoia
Per prova ho montato un sensore. Per risparmiare qualcosa ho pensato di usare lo stesso tipo di transistor sia per l'alimentatore sia per le sonde: il 2N1711, in entrambi i casi non si tratta di circuiti dal funzionamento critico, per cui la sostituzione non porta inconvenienti, il prezzo era più basso e data la quantità dello stesso componente si risparmia ancora di più.

Il sensore così costruito, alimentato a 12 V fa commutare il relè con una corrente di trazione minima di 0,92 mA, forse è anche troppo sensibile, ma ridurre la sensibilità è facile, quindi va bene così.

Dovrò aumentare la capacità del condensatore in parallelo al relé, perché ha una bobina da 275 ohm, mentre quello mostrato in rete, da chi lo vendeva doveva averla un bel po' più alta. Comunque non è il caso di preoccuparsi, porterò la capacità del condensatore a 330 e poi a 470, vedendo quali saranno i risultati. Così il ritardo alla caduta è di circa 1/2 secondo. Il relè è un FINDER 40.52S.

Non avendo l'optoisolatore per c. a. ho montato un 4N35, non credo ci sia molta differenza, anzi potrei farli anche così, stando attendo alla polarità, ma preferisco gli H11AA1


Allegati:
2013-08-31 21-23-32.jpg
2013-08-31 21-23-32.jpg [ 96.68 KiB | Osservato 6708 volte ]
testsonda.gif
testsonda.gif [ 8.5 KiB | Osservato 6708 volte ]
Top
 Profilo  
 
 Oggetto del messaggio: Re: ELETTROTECNICA: L'impianto elettrico.
MessaggioInviato: domenica 1 settembre 2013, 11:43 
Non connesso

Iscritto il: mercoledì 5 aprile 2006, 16:11
Messaggi: 5084
Località: Pistoia
A questo punto è necessario un test per valutare la tensione al binario con l'inclusione del sensore.


Allegati:
testconsonda.gif
testconsonda.gif [ 65.26 KiB | Osservato 6669 volte ]
Top
 Profilo  
 
 Oggetto del messaggio: Re: ELETTROTECNICA: L'impianto elettrico.
MessaggioInviato: domenica 1 settembre 2013, 13:04 
Non connesso

Iscritto il: venerdì 20 gennaio 2006, 19:41
Messaggi: 2863
Niente di nuovo rispetto ciò che mi aspettavo. Il trasformatore classico non è idoneo ad un funzionamento continuo nonostante i dati di targa direbbero il contrario. Anch'io avevo notato nelle prove un riscaldamento eccessivo pur con correnti basse e poichè sul mio plastico prevedevo di poter far circolare anche 20 treni contemporaneamente... ed effetivamente nelle prove hanno circolato per ore... ho preferito ultradimensionare il trasformatore, ecco il motivo per cui ho installato un 500 VA in grado, se non adeguatamente protetti i circiti a valle, di fondere anche i binari ! In esercizio col massimo carico finora provato diviene solo tiepido.

La differenza tra il mio caso e il tuo è che nel mio impianto NON posso sostituirlo con alimentatori più moderni tipo switching perchè l'ondulazione della tensione serve per la commutazione degli SCR, quindi se metto uno switching gli alimentatori non funzionano... mentre nel tuo caso vedo perfettamente utilizzabile, al posto del vecchio trasformatore, un alimentatore simile: http://www.vetrineinrete.net/home/art1/ ... olt-5.html a prezzi oggi ridicoli.


Top
 Profilo  
 
Visualizza ultimi messaggi:  Ordina per  
Apri un nuovo argomento Rispondi all’argomento  [ 330 messaggi ]  Vai alla pagina Precedente  1 ... 5, 6, 7, 8, 9, 10, 11 ... 22  Prossimo

Tutti gli orari sono UTC + 1 ora [ ora legale ]


Chi c’è in linea

Visitano il forum: Nessuno e 5 ospiti


Non puoi aprire nuovi argomenti
Non puoi rispondere negli argomenti
Non puoi modificare i tuoi messaggi
Non puoi cancellare i tuoi messaggi
Non puoi inviare allegati

Cerca per:
Vai a:  
banner_piko

Duegi Editrice - Via Stazione 10, 35031 Abano Terme (PD). Italy - Tel. 049.711.363 - Fax 049.862.60.77 - duegi@duegieditrice.it - shop@duegieditrice.it
Direttore editoriale: Luigi Cantamessa - Amministratore unico: Federico Mogioni - Direttore responsabile: Pietro Fattori.
Registro Operatori della Comunicazione n° 37957. Partita iva IT 05448560283 Tutti i diritti riservati Duegi Editrice Srl