Oggi è lunedì 27 aprile 2026, 2:50

Tutti gli orari sono UTC + 1 ora [ ora legale ]




Apri un nuovo argomento Rispondi all’argomento  [ 55 messaggi ]  Vai alla pagina 1, 2, 3, 4  Prossimo
Autore Messaggio
 Oggetto del messaggio: alimentatori per circuiti analogici
MessaggioInviato: giovedì 31 luglio 2014, 8:29 
Non connesso

Iscritto il: lunedì 2 giugno 2014, 19:15
Messaggi: 460
buona giornata a tutti, ho appena finito di leggere un precedente topic riguardante gli alimentatori e si sono trattati essenzialmente gli alimentatori classici e quelli pwm. vi chiedo quindi cosa va meglio per un plastico in analogico tra i due? ho pure letto che i pwm non vanno bene su loco con illuminazione, ma è proprio così? io ho ancora i vecchi alimentatori lima che a livello di regolazione non mi sembrano granchè. cosa mi consigliate in merito? grazie e saluti caimaneschi, daniele :shock:


Top
 Profilo  
 
 Oggetto del messaggio: Re: alimentatori per circuiti analogici
MessaggioInviato: giovedì 31 luglio 2014, 8:35 
Non connesso

Iscritto il: lunedì 2 giugno 2014, 19:15
Messaggi: 460
in aggiunta di quanto scritto , se va meglio il classico alimentatore, potete delucidarmi su un buon circuito di regolazione? ancora grazie e saluti, daniele :D


Top
 Profilo  
 
 Oggetto del messaggio: Re: alimentatori per circuiti analogici
MessaggioInviato: giovedì 31 luglio 2014, 9:49 
Non connesso

Iscritto il: giovedì 21 giugno 2012, 14:23
Messaggi: 3793
Località: Massa Finalese (MO)
Gli alimentatori pwm danno problemi con le loco digitali in quanto sia il segnale pwm che il segnale dcc è sostanzialmente un segnale ad onda quadra. Solo che il segnale dcc trasporta dati, mentre nel segnale pwm varia solo il duty-cycle (ovvero la percentuale di tempo all'interno del periodo durante il quale il segnale rimane a livello alto): i decoder dcc però questo non lo sanno, ed interpretano il segnale pwm come un segnale dcc e quindi non funzionano, funzionano male o si danneggiano.
Da quel che ne so un alimentatore pwm è compatibilissimo con l'illuminazione interna delle locomotive e delle carrozze. Anzi, è anche più performante di un alimentatore tradizionale (nel quale c'è un resistore che dissipa energia sempre e comunque).

Ma tu ti chiederai, che cavolo è un segnale pwm? PWM significa Pulse Width Modulation, ovvero Modulazione della Larghezza d'Impulso. Se tu prendi un segnale ad onda quadra (spero tu possa immaginare come sia fatto), questo ha una data ampiezza (A), un periodo (T, che è l'inverso della sua frequenza f, T=1/f) ed un Duty Cycle (DC) che quantifica in percentuale per quanto tempo il segnale rimane all'ampiezza massima rispetto al periodo (per la restante parte del periodo il segnale rimane a livello basso). Il DC si calcola semplicemente facendo T(livello alto)/T per 100. In poche parole, un DC del 50% significa che il segnale sta per metà del tempo a livello alto e per l'altra metà a livello basso. Ora, se l'ampiezza del segnale è 12 volt (partendo da un livello basso di 0 volt), indipendentemente dal periodo (in teoria) se il DC è del 50% un motore per via del suo principio di funzionamento lo interpreta come un segnale continuo a 6 volt, ovvero il valore medio del segnale pwm (ho semplificato un po'). Ovviamente più la frequenza del pwm è alta, più bassi saranno i ronzii di natura elettrica e più morbido sarà il movimento. Lo stesso discorso fatto per il motore vale anche per la lampadina: si accende e si spegne tante volte al secondo (pari alla frequenza) che i nostri occhi (che sono pessimi sensori) fanno la media della luminosità nel periodo e la interpretano come se fosse accesa al 50% della tensione massima (i soliti 6 V). Discorso analogo se il DC è del 10%: se A=12 V, il carico interpreta il segnale pwm come un segnale CC di 1,2 V; se il DC è del 90% a pari condizioni, equivale ad un segnale CC di 10,8 V e così via.

Per la marca lascio ai più esperti, ma lascia perdere per carità gli alimentatori Lima!


Top
 Profilo  
 
 Oggetto del messaggio: Re: alimentatori per circuiti analogici
MessaggioInviato: giovedì 31 luglio 2014, 9:55 
Non connesso

Iscritto il: venerdì 6 gennaio 2012, 16:05
Messaggi: 1026
Località: Bagno di Gavorrano - Follonica GR
Ciao, cercherò di essere meno teorico e piu semplice possibile.....
La differenza tra i due sistemi è questa:

Il classico alimentatore modifica la tenzione: parte da zero (o da qualche volt) ed arriva alla sua massima erogabile ad esempio 12 o 13 volt.
Se lo colleghi in un oscilloscopio vedrai:

Allegato:
alimentatore classico.png
alimentatore classico.png [ 5.57 KiB | Osservato 6185 volte ]


Quello in PWM invece è come se lavorasse ad impulsi istantanei da 0 ad esempio 13Volt. Invece di una linearità abbiamo un onda quandra.
Se lo colleghi in un oscilloscopio vedrai:

Allegato:
alimentatore pwm.png
alimentatore pwm.png [ 5.61 KiB | Osservato 6185 volte ]


L'alternanza tra il livello basso (0 volt) e quello alto (ad esempio 13volt) si chiama Duty circle.

-Più il livello alto sarà "largo" rispetto a quello basso , più il motorino collegato sull'uscita girerà veloce.
-Più il livello alto sarà "corto " più sarà lento fino a fermarsi..

tutto questo discorso per farti capire che con il sistema PWM il motorino anche se lo fai girare lentamente sarà sempre pilotato alla tensione massima ed avrà molta potenza anche a bassi giri.

Con un alimentatore classico invece:

-se abbiamo un motorino da 12 Volt 1 Ampera e lo alimentiamo a 12 Volt assorbirà circa 1 Ampera.
-se abbiamo un motorino da 12 Volt 1 Ampera e lo alimentiamo a 6 Volt assorbirà moltò di più, magari 2 Ampere..
Però è progettato per 12 Volt e non gli succede niente a pilotarlo a 6 Volt, però è sottoalimentato e così non ha la forza che avrebbe a 12 Volt e soprattutto tende a scaldarsi e a chiedere molto di più all'alimentatore e a tutti i cablaggi.


Spero di non averti annoiato e di essere stato chiaro..
Se lavori in analogico te lo consiglio, se utilizzi decoder puoi stare sugli alimentatori classici.
Se puoi autocostruirtelo posso indicarti un valido circuito da utilizzare, io lo stò usando per l'Ilva..

Massimo


Top
 Profilo  
 
 Oggetto del messaggio: Re: alimentatori per circuiti analogici
MessaggioInviato: giovedì 31 luglio 2014, 10:21 
Non connesso

Iscritto il: lunedì 2 giugno 2014, 19:15
Messaggi: 460
grazie bomby e grazie massimo, siete stati entrambi molto chiari. qualcosina di elettronica la ricordo ancora dalle superiori e per quanto riguarda l'oscilloscopio, caro massimo, ce lo fecero soltanto guardare una sera in laboratorio. comunque , scuola a parte, per un plastico in analogico mi consigliate un pwm, ma conviene acquistarlo gia pronto o è semplice realizzarlo? massimo puoi farmi avere il tuo schema che, magari lo faccio vedere ad un mio amico? siete sempre i migliori!!! saluti elettronici, daniele :o


Top
 Profilo  
 
 Oggetto del messaggio: Re: alimentatori per circuiti analogici
MessaggioInviato: giovedì 31 luglio 2014, 10:38 
Non connesso

Iscritto il: lunedì 2 giugno 2014, 19:15
Messaggi: 460
caro bomby, rileggendo la tua spiegazione mi rendo conto che l'hai fatta con i controca........rri. ma chi sei , un ingegnere o un marziano? con affetto, daniele :shock:


Top
 Profilo  
 
 Oggetto del messaggio: Re: alimentatori per circuiti analogici
MessaggioInviato: giovedì 31 luglio 2014, 11:07 
Non connesso

Iscritto il: mercoledì 19 aprile 2006, 23:10
Messaggi: 534
Località: C.mare
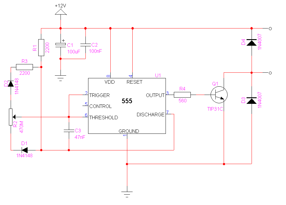
ecco uno schema di un PWM, semplice, economico ed efficace. Va alimentato in continua a 12-15V.


Allegati:
Alimentatore.jpg
Alimentatore.jpg [ 168.14 KiB | Osservato 6159 volte ]
Top
 Profilo  
 
 Oggetto del messaggio: Re: alimentatori per circuiti analogici
MessaggioInviato: giovedì 31 luglio 2014, 11:18 
Non connesso

Iscritto il: lunedì 2 giugno 2014, 19:15
Messaggi: 460
ti ringrazio antogar, vediamo cosa si riesce a combinare. saluti, daniele :)


Top
 Profilo  
 
 Oggetto del messaggio: Re: alimentatori per circuiti analogici
MessaggioInviato: giovedì 31 luglio 2014, 11:35 
Non connesso

Iscritto il: venerdì 6 gennaio 2012, 16:05
Messaggi: 1026
Località: Bagno di Gavorrano - Follonica GR
Questo è quello che ho utilizzato per l'ilva: http://www.grix.it/viewer.php?page=8964

E' un forum devi registrati per acccedere, ma te lo consiglio perchè ci sono tantissimi circuiti interessanti..

Il vantaggio è che questo circuito ha integrato un circuito di protezione contro cortocircuiti, con sensibilità regolabile, led di segnalazione quanto entra e ripristinante tramite un pulsante..

Massimo


Top
 Profilo  
 
 Oggetto del messaggio: Re: alimentatori per circuiti analogici
MessaggioInviato: giovedì 31 luglio 2014, 11:44 
Non connesso

Iscritto il: giovedì 21 giugno 2012, 14:23
Messaggi: 3793
Località: Massa Finalese (MO)
Perito elettronico e quasi ingegnere elettronico triennale (mi mancano giusto 3 esami di cui uno fatto per metà)... Tieni conto che con la spiegazione sono stato sul semplice.

Per gli schemi ce ne sono tanti, se hai qualche amico esperto di elettronica gli dici cosa ti serve e lui saprà sicuramente cosa trovarti fuori. Uno di questi è quello che ti ha suggerito antogar con NE 555, ma ce n'è comunque un'infinità.


Top
 Profilo  
 
 Oggetto del messaggio: Re: alimentatori per circuiti analogici
MessaggioInviato: giovedì 31 luglio 2014, 12:28 
Non connesso

Iscritto il: lunedì 2 giugno 2014, 19:15
Messaggi: 460
grazie massimo 8)


Top
 Profilo  
 
 Oggetto del messaggio: Re: alimentatori per circuiti analogici
MessaggioInviato: giovedì 31 luglio 2014, 12:38 
Non connesso

Iscritto il: venerdì 20 gennaio 2006, 19:41
Messaggi: 2863
massimobertocci ha scritto:
-se abbiamo un motorino da 12 Volt 1 Ampera e lo alimentiamo a 12 Volt assorbirà circa 1 Ampera.
-se abbiamo un motorino da 12 Volt 1 Ampera e lo alimentiamo a 6 Volt assorbirà moltò di più, magari 2 Ampere..


:shock: :shock: :shock:


Top
 Profilo  
 
 Oggetto del messaggio: Re: alimentatori per circuiti analogici
MessaggioInviato: giovedì 31 luglio 2014, 12:48 
Non connesso

Iscritto il: giovedì 21 giugno 2012, 14:23
Messaggi: 3793
Località: Massa Finalese (MO)
Non volevo mica dire, ma anche a me l'assorbimento di corrente pareva piuttosto strano...


Top
 Profilo  
 
 Oggetto del messaggio: Re: alimentatori per circuiti analogici
MessaggioInviato: giovedì 31 luglio 2014, 13:19 
Non connesso

Iscritto il: venerdì 6 gennaio 2012, 16:05
Messaggi: 1026
Località: Bagno di Gavorrano - Follonica GR
Chiedo venia, Scusate ho messo valori a caso solo per far rendere l'idea che scendendo di volt aomenta l'assorbimento...

Non sono un perito correggetemi se sbaglio,

Massimo


Top
 Profilo  
 
 Oggetto del messaggio: Re: alimentatori per circuiti analogici
MessaggioInviato: giovedì 31 luglio 2014, 16:37 
Non connesso

Iscritto il: giovedì 21 giugno 2012, 14:23
Messaggi: 3793
Località: Massa Finalese (MO)
Dunque, nei motori in cc la coppia è proporzionale alla corrente; la coppia massima (corrente massima) si ha con velocità nulla, la coppia minima (corrente minima) si ha con velocità massima.
Generalmente il rapporto di proporzionalità tra coppia e corrente è pari a C=Kϕi dove Kϕ è una costante elettrica ed è solitamente compresa per valori di poco minori all'unità (0,8, 0,9, ecc.).
La coppia è legata alla velocità angolare di rotazione del motore dalla relazione:
C=Kϕ((v-Kϕω)/r) ovvero i=(v-Kϕω)/r
dove Kϕ è la costante di prima, v è la tensione con cui si alimentano gli avvolgimenti di rotore (la tensione con cui si alimenta il motore) ω è la velocità angolare di rotazione del motore e r è la resistenza interna degli avvolgimenti di rotore. Per avere la velocità angolare conoscendo i giri al minuto, si usa la relazione ω=(2π n)/60 ove n è il numero di giri al minuto. Più o meno (molto più o meno) ω=n/10.


Top
 Profilo  
 
Visualizza ultimi messaggi:  Ordina per  
Apri un nuovo argomento Rispondi all’argomento  [ 55 messaggi ]  Vai alla pagina 1, 2, 3, 4  Prossimo

Tutti gli orari sono UTC + 1 ora [ ora legale ]


Chi c’è in linea

Visitano il forum: Nessuno e 8 ospiti


Non puoi aprire nuovi argomenti
Non puoi rispondere negli argomenti
Non puoi modificare i tuoi messaggi
Non puoi cancellare i tuoi messaggi
Non puoi inviare allegati

Cerca per:
Vai a:  
banner_piko

Duegi Editrice - Via Stazione 10, 35031 Abano Terme (PD). Italy - Tel. 049.711.363 - Fax 049.862.60.77 - duegi@duegieditrice.it - shop@duegieditrice.it
Direttore editoriale: Luigi Cantamessa - Amministratore unico: Federico Mogioni - Direttore responsabile: Pietro Fattori.
Registro Operatori della Comunicazione n° 37957. Partita iva IT 05448560283 Tutti i diritti riservati Duegi Editrice Srl